Program za pisanu šemu?

Program za pisanu šemu?

offline
  • Pridružio: 19 Jun 2017
  • Poruke: 14

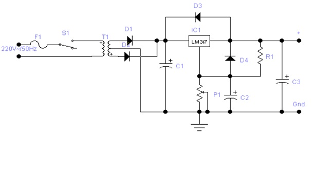
Pozdrav svima.

Da li neko zna u kom je programu rađena ova šema sa slike?



Hvala i Srdačan pozdrav!



Registruj se da bi učestvovao u diskusiji. Registrovanim korisnicima se NE prikazuju reklame unutar poruka.
offline
  • Student by day. Hacker by night
  • Pridružio: 11 Maj 2014
  • Poruke: 189
  • Gde živiš: 192.168.0.1

Moguce da je u Smartdraw-u nacrtana. Isto imas i jednu aplikaciju na google story koja resava te probleme, ja sam je pre koristio na pocetku faksa Very Happy



offline
  • Pridružio: 19 Jun 2017
  • Poruke: 14

Ipak nije Smartdraw.

Mislim da je neka starija aplikacija u pitanju.

offline
  • Dusan
  • Elektrotehnicar Energetike
  • Pridružio: 23 Okt 2014
  • Poruke: 1192
  • Gde živiš: Beograd

electronics workbench?

offline
  • Ričard  Male
  • Lavlje srce
  • Supermoderator
  • Zver!
  • Electro maintenance engineer
  • Pridružio: 28 Nov 2006
  • Poruke: 13745
  • Gde živiš: Vršac

Da li je bitno da bude baš ista aplikacija? U stvari ne vidim razlog da bude ista aplikacija.

offline
  • Pridružio: 03 Jan 2011
  • Poruke: 997

Micro-Cap можда, али исто тако не знам зашто је то битно. Сваки програм ће одратити посао.

offline
  • Pridružio: 06 Feb 2012
  • Poruke: 1872

Takođe, proveri i:
- NI Multisim,
- OrCAD PSpice,
- Eagle.

offline
  • Pridružio: 19 Jun 2017
  • Poruke: 14

Биће да је NI Multisim.

Хвала свима.

Ko je trenutno na forumu
 

Ukupno su 621 korisnika na forumu :: 49 registrovanih, 4 sakrivenih i 568 gosta   ::   [ Administrator ] [ Supermoderator ] [ Moderator ] :: Detaljnije

Najviše korisnika na forumu ikad bilo je 20624 - dana 04 Apr 2026 04:18

Korisnici koji su trenutno na forumu:
Korisnici trenutno na forumu: Aleksa-, Andrija357, Apok, Avalon015, Bbbggg1979, Boris90, cuculo, Despot1, Devil city 1989, djordjemiklusev, dmitarche, Dolinc, Ercomero, Glavni Oružni, Halabit, Hardenberg, InzenjerBL, Jaxupa, Kapetan Hadok, larix, maiden6657, Marky, MB120mm, mikelija, Mis uz pusku, mist-mist, MrNo, Naj-Turs, Naturelo, nekdo, neutrino, nikola11, Prašinar, read-only, redstar011, RileHerc, skok, SlaKoj, smuk, sspp, stokssone, Tvrtko I, ujke, vaci, voja64, Volkhov-M, xAlex2, zombicar153, Zrcalo