GeeK Z0ne

47

GeeK Z0ne

offline
  • Pridružio: 14 Feb 2008
  • Poruke: 12431

Mentalitetom "ja ću niže da stavim na prodaju", pozadina koja je koštala 3 evra pre mesec i po dana je došla do jednog evra. Poslednja dva dana pokušavam da prodam, ali kad god je postavim nađe se neka botina ili neki korisnik, koji odmah postavi par ispod te cene i tako u nedogled, dok nisam odustao.

Steam market be like ^



Registruj se da bi učestvovao u diskusiji. Registrovanim korisnicima se NE prikazuju reklame unutar poruka.
offline
  • Programer
  • Pridružio: 23 Maj 2012
  • Poruke: 4577

Ja sam pre bio opsednut time i večeras gledam Twitter i vidim da sam podelio nešto u vezi toga i reako 'ajde da probam.

Sad sam video da je neki lik uspeo da postigne 238 WPM Shocked



offline
  • Pridružio: 12 Okt 2010
  • Poruke: 10936

52 - ali bez greške smešak

offline
  • Fil  Male
  • Legendarni građanin
  • Pridružio: 11 Jun 2009
  • Poruke: 16586

Napokon da ugase ovo njesra Google+

offline
  • Pridružio: 14 Feb 2008
  • Poruke: 12431

Afterburner ne prikazuje GPU Usage kada je čekirana Unified GPU Usage Monitoring opcija, u najnovijoj verziji Windowsa.

Stiže zakrpa uskoro.

Edit: 17. 10. 18

Ažuriranjem drajvera na najnoviju beta verziju je nestao problem (AMD 18.10.1)

offline
  • Programer
  • Pridružio: 23 Maj 2012
  • Poruke: 4577

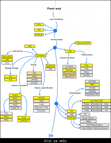
Mapa znanja za front-end i back-end programere;



offline
  • Pridružio: 14 Feb 2008
  • Poruke: 12431

Kako skinuti vazelin sa matične ploče?
U mašini za pranje suđa.

offline
  • Programer
  • Pridružio: 23 Maj 2012
  • Poruke: 4577

U toku rada na aplikaciji skontam da ne mogu da pristupim stranicama tj. primetim da pri svakom pokušaju pristupa brauzer vrti i vrti... Odmah pomislim da mi negde curi memorija i setim se da mogu da koristim XDebug za to. Posle 10 minuta ga instaliram, pokrenem projekat na lokalnom web serveru koji dolazi sa PHP-om umesto preko XAMPP-a kad ono - imao sam šta da vidim i bez XDebug-a Mr. Green



U čemu je bila fora; pošto sam bio jako pametan pa nisam hteo da koristim imenske prostore (namespaces), u Coupon.php fajlu sam odradio:
require Pyramid.php
A u Pyramid.php fajlu:
require Coupon.php
Tako da su nasumično jedno drugo pozivali dok stack nije otišao u tri lepe... a rešenje je da se require samo zameni sa require_once tako da se fajl ne poziva ukoliko je već učitan.

offline
  • Pridružio: 14 Feb 2008
  • Poruke: 12431

Napisano: 22 Okt 2018 9:00

TIL da u Browseru možeš da izabereš više tabova ...
Shift click.

Dopuna: 29 Okt 2018 4:24

ObjectListView je strava:
[Link mogu videti samo ulogovani korisnici]

offline
  • Programer
  • Pridružio: 23 Maj 2012
  • Poruke: 4577

Napisano: 27 Nov 2018 20:46

Koristim PhpStorm u firmi i mogu samo da kažem da je vredan svake pare. Nikada do sada nisam kupovao licence za softver, ali ovo će da bude izuzetak.

Dopuna: 01 Dec 2018 12:48

Kurs za Service Worker API koji je inače $229 je trenutno besplatan Smile

[Link mogu videti samo ulogovani korisnici]

Edit: Izgleda da je gotovo tek prvo poglavlje. Na e-mail adresu bi trebalo da vam stigne obaveštenje kada bude gotovo sledeće. Do tada možete pogledati ove resurse:

[Link mogu videti samo ulogovani korisnici]
[Link mogu videti samo ulogovani korisnici]

Ko je trenutno na forumu
 

Ukupno su 842 korisnika na forumu :: 42 registrovanih, 9 sakrivenih i 791 gosta   ::   [ Administrator ] [ Supermoderator ] [ Moderator ] :: Detaljnije

Najviše korisnika na forumu ikad bilo je 20624 - dana 04 Apr 2026 04:18

Korisnici koji su trenutno na forumu:
Korisnici trenutno na forumu: AleksSE, BaneM75, bbogdan, comi991, deLacy, DJORDJE-NO-1, djukapfc, DM1994, doktor097, Džekson, eagle.rs, Filip1, Gogi_avio, Goxy1, HrcAk47, Jose, kybonacci, ljubicad7, mean_machine, mercedesamg, milanstankovic087, milos97, MiroslavD, mishkooo, mrm, nemkea71, nikolapetkovic, proka89, punto, rakivan, S94, sasovsky, Srky Boy, strn, tmanda323, tooooom, Tvrtko I, USSVoyager, Veless, Velizar Laro, vrgudinac, zziko